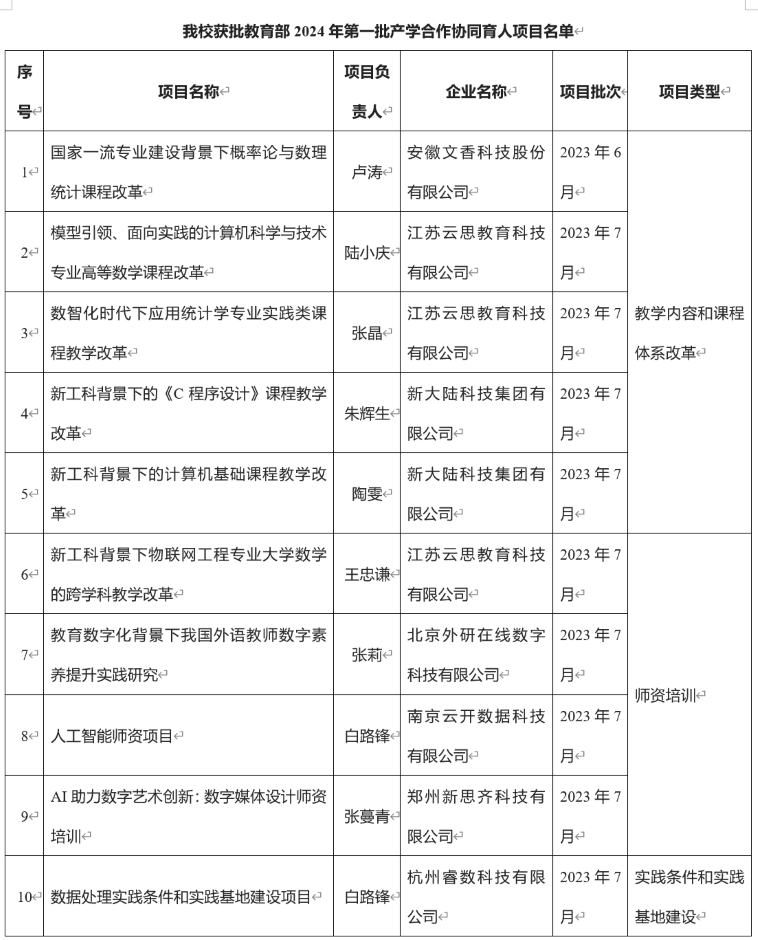
近日,教育部高等教育司公布了2024年第一批产学合作协同育人项目立项名单。我校共获批10项,其中教学内容和课程体系改革项目6项,师资培训项目3项,实践条件和实践基地建设项目1项。

此次我校获批的项目得到了包括北京外研在线数字科技有限公司、江苏云思教育科技有限公司、新大陆科技集团有限公司等在内7家知名企业的鼎力支持,为学生提供了丰富的实习实践机会和就业岗位,形成了产教融合、校企协同的良好格局。
我校高度重视产学合作协同育人工作,积极推进与行业企业的深度合作,搭建校企合作平台,创新人才培养模式,近三年累计获批教育部产学合作协同育人项目37项,这是学校始终坚持以产业需求为导向、深度探索校企协同育人机制取得的阶段性成效。
学校将以产学合作协同育人项目为桥梁,构建产教融合、校企合作的良好生态,不断拓展校企、校地、校所、校校协同合作模式,赋能高质量应用型人才培养,为把我校建设成为特色鲜明高水平大学提供有力支撑。
文、图/宋雅、顾月 审核/仇方道、王玉玺













